江西省公安機關首批將開放138個受理點,全面開展在贛港澳臺居民居住證受理業務。符合申領條件的港澳臺居民可攜帶有效證件和相關材料,到居住地縣級公安機關指定的受理點申請辦理,證件辦理周期不超過20個工作日。
" />為便利港澳臺居民在內地(大陸)工作、學習、生活,保障港澳臺居民合法權益,國務院辦公廳近日印發《港澳臺居民居住證申領發放辦法》,將于2018年9月1日正式實施。我省公安機關首批將開放138個受理點,全面開展在贛港澳臺居民居住證受理業務。符合申領條件的港澳臺居民可攜帶有效證件和相關材料,到居住地縣級公安機關指定的受理點申請辦理,證件辦理周期不超過20個工作日。9月1日恰逢星期六,各受理點將正常上班,受理港澳臺居民居住證申請。群眾可登錄江西省公安廳官方網站和江西公安微信公眾號查看申領條件和全省各地受理點地址、聯系電話。
根據《辦法》規定,港澳臺居民前往內地(大陸)居住半年以上,符合有合法穩定就業、合法穩定住所、連續就讀條件之一的,可以申領港澳臺居民居住證。未滿十六周歲的港澳臺居民,可以由監護人代為申領。首次申領港澳臺居民居住證,免收證件工本費;換領、補領居住證,應當繳納證件工本費。居住證的有效期限為五年。
持證的港澳臺居民可在居住地享受勞動就業、參加社會保險、依法繳存提取和使用住房公積金3項權利,義務教育、就業、衛生、文化等6項基本公共服務,以及乘坐國內航班和火車等交通運輸工具、住宿旅館、辦理相關金融業務、辦理機動車登記、申領機動車駕駛證、參加職業資格考核等9項便利。
港澳臺居民居住證申領情況說明
一、港澳臺居民居住證的申領條件
前往內地(大陸)居住半年以上,符合有合法穩定就業、合法穩定住所、連續就讀條件之一的港澳臺居民,根據本人的意愿,可持有效的港澳居民來往內地通行證或五年期臺灣居民來往大陸通行證,到當地公安機關申請辦理港澳臺居民居住證。
二、港澳臺居民居住證的申領流程
1、港澳臺居民到居住地縣級公安機關指定的受理點申請辦理居住證,填寫《港澳臺居民居住證申領登記表》,交驗申領人出入境證件。
2、申領人在申領表上簽名確認申領,提交合法穩定就業、合法穩定住所、連續就讀條件等證明材料。
3、受理點對申領人身份、提交的材料進行核驗,符合辦理條件后,采集申領人相關信息,主要包括:人像采集、指紋采集、住址、聯系電話等信息采集。對于符合申領條件且證明材料齊全的,應當當場受理,出具《港澳臺居民居住證領取憑證》。材料不齊全的,應當一次性向申領人告知所需材料。
4、縣級公安機關進行審核簽發。申請受理之日起,20個工作日即可領證。
5、申請人持辦理憑證到受理點領取證件。
三、辦理港澳臺居民居住證需要提供的材料
(一)本人有效出入境證件;
(二)居住滿半年(符合有合法穩定就業、合法穩定住所、連續就讀條件之一)的證明材料:
合法穩定住所證明包括房屋租賃合同、房屋產權證明文件、購房合同或者房屋出租人、用人單位、就讀學校出具的住宿證明等;
合法穩定就業證明包括工商營業執照、勞動合同、用人單位出具的勞動關系證明或者其他能夠證明有合法穩定就業的材料等;
連續就讀證明包括學生證、就讀學校出具的能夠證明連續就讀的證明材料等。
(三)填寫《港澳臺居民居住證申領登記表》。
四、港澳臺居民換領、補領證件
居住證有效期滿、證件損壞難以辨認或者居住地址變更的,持證人可以換領新證;居住證丟失的,可以申請補領。換領補領新證時,應當交驗本人港澳臺居民出入境證件。換領新證時應當交回原證。
五、港澳臺居民居住證的有效期
港澳臺居民居住證的有效期為五年。居住證有效期滿可以換領新證。
六、收費標準
首次申請領取港澳臺居民居住證,免收證件工本費。換領、補領居住證,應當繳納證件工本費,具體收費辦法參照《居住證暫行條例》的有關規定執行。
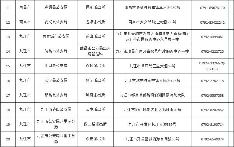
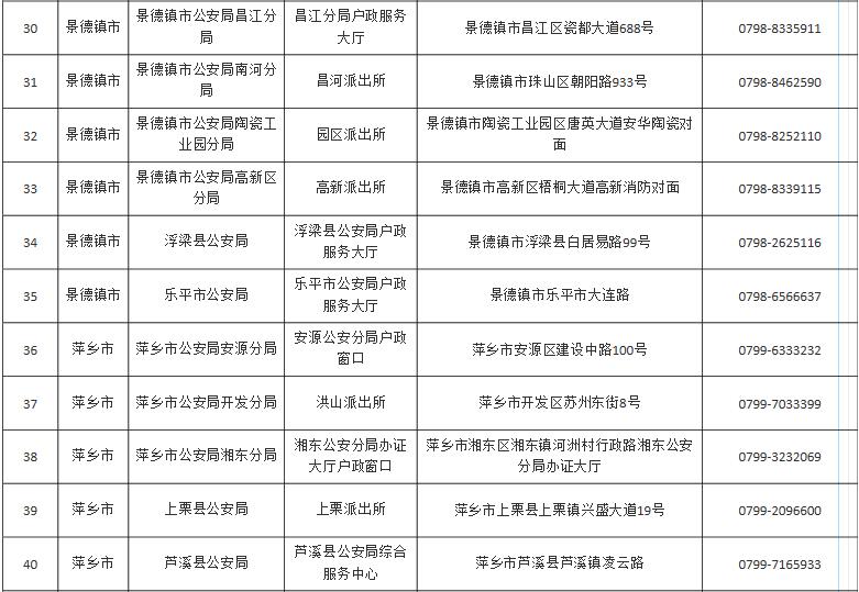
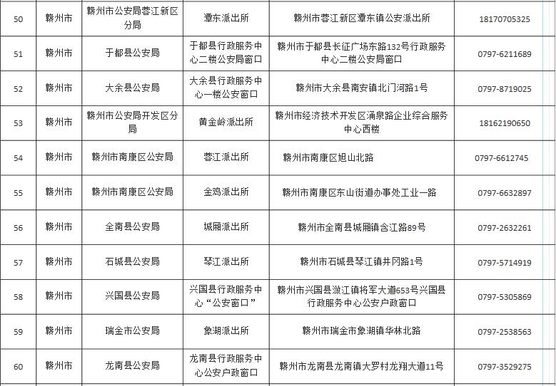
七、我省港澳臺居民居住證受理點
請登錄江西省公安廳官方網站和江西公安微信公眾號查看江西省公安機關港澳臺居民居住證受理點設置情況表。
具體受理點信息如下:














[責任編輯:普燕]