第六屆世界智能大會“WIC智能科技創新應用優秀案例”發布
津云新聞訊:6月25日,第六屆世界智能大會在津閉幕,“WIC智能科技創新應用優秀案例”在大會閉幕式上發布。
人工智能和制造業的深度融合發展不僅引發生產方式變革,而且帶來生活方式和社會變革,是第四次工業革命的核心引擎。在國家戰略引領和企業積極響應下,我國在智能制造領域走在了世界的前列,涌現出一批企業優秀應用案例。
為展示全球范圍內智能產業全要素領域示范者,打造含金量足、權威性強、行業認可度高的評選評獎活動,提高大會在專業領域的影響力,第六屆世界智能大會首設評選活動。“WIC智能科技創新應用優秀案例”評選由世界智能大會組委會、中國新一代人工智能發展戰略研究院、天津市智能科技產業專家咨詢委員會共同傾力打造。
本次評選圍繞關鍵技術及核心基礎部件、智能化裝備和制造過程智能化技術與系統(數字化工廠車間)三大領域,面向全球征集智能科技創新應用案例。
評先自2022年2月開始,采用“申請+推薦”相結合的方式,邀請全國省級工信部門、知名行業協會組織、咨詢研究機構、媒體以及院士專家共同推薦案例。提交案例總數186個,覆蓋全國21個省(直轄市),得到社會各界人士和企業的廣泛關注。
評選遵循公平、公正、客觀、權威的原則,由近30位智能科技領域中外知名專家組成評審委員會,從創新性和獨特性、應用價值與實效性、實施難度與復雜性、市場影響與推廣性等維度對申報案例進行評審。經過初評、終評,最終遴選出極具代表性和推廣度的優秀案例。閉幕式上揭曉了本次評選的30個入圍案例及10個獲獎案例名單。
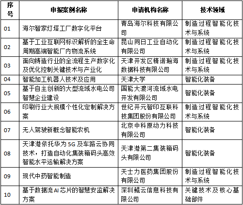
附表1:第六屆世界智能大會“ WIC智能科技創新應用優秀案例” 名單

注:排名不分先后。
附表2: WIC智能科技創新應用入圍案例名單

注:排名不分先后


